Pamenu, kažkurią dieną sukinėjau senuką AM imtuvą, negalėdamas rasti nei vienos stoties. Tačiau buvo metas, kai visas pasaulis it pasiutęs statė didžiules AM antenas, investavo milijonus į naujų sistemų kūrimą ir tobulinimą. Vienas iš garsių inžinierių buvo Bill’as Putnam’as. Na, tiksliau išgarsino jį 1965 m. „Teletronix“ (vėliau pervadinta UREI) kompanijoj sulituotas LA2A.

Nenuostabu – LA2A atenuacijos schema buvo tiesiog revoliucinė: amplitudė reguliuojama paduodant sustipriną audio signalą į elektroliuminesencinę plėvelę, kuri proporcingai signalo AC įtampai ima šviesti į kadmio sulfido fotorezistorių. Fotorezistorius pastatytas, kad šuntuotų signalą. Tų metų technikai stulbinanti – 40 dB autoatenuacija, tiesi 30 Hz –15 kHz pralaidumo juosta greitai pavertė LA2A audio standartu, dirbusiu prieš transliacines lempas, kad apsaugoti jas nuo netikėtų amplitudės šuolių.
1969 m., lempinės technikos populiarumas ėmė slūgti, LA2A išėjo į pensiją ir turėjo užleisti vietą puslaidininkiniam LA3A. UREI nebenešė tokio pelno, tad galiausiai buvo parduota „Harman Professional“, kuris išleido porą trumpų (po 200 vnt.) serijų LA2A. Pirmoji 70-ųjų pabaigoj, antroji 80-aisiais metais.
Pasibaigus AM erai, protingesni žmonės ėmė krapštyti nurašytus LA2A iš transliacinių „spintų“ ir naudoti juos garso įrašams. O skambėjo jie tikrai įspūdingai...
1999 m. Bill’as Putnam’as (jaunesnysis) atsipirko UREI kompaniją iš „Harman“, pervadino „Universal Audio“ ir pradėjo gaminti rankomis surinktus LA2A, 1176, bei kitus tėvo šedevrus. Rinka tiesiog pašėlo!! Nesistebiu...
Asmeniškai pirmiausia apie LA2A išgirdau prieš trejetą metelių. Buvau toks jau visai ambicingas ir audio technikoj išmanantis vaikinas. Turėjau Vilniui panelę, na, pamenu eilinį penktadienį atitranzavau pas ją. Kažkaip ankstokai atitranzavau, tai ji dar nebuvo iš paskaitų grįžus. Pasisodino mane jos tėvukas... Pasirodo – muzikantas. Ėmėm apie techniką kalbėt, įsidrąsinęs pradėjo jis man apie savo svajonių prietaisus pasakot. Tatai buvo „Neumann U47“ mikrofonas, LA2A ir 1176 (ironiška, visus ir susilipdžiau)... Na, užsiintrigavau, kažkaip neištvėręs, sekmadienio popietę jau sėdėjau Šiauliuose prie kompiuterio ir naršiau schemos:
Juokai - pamaniau. Susirinkau turguj popierinius kondensatorius, nusipirkau varžų. Viena kas nedavė ramybės – tai pati prietaiso širdis – T4B optoatenuacijos modulis:


Turbūt dėl fosforinės elektroliuminesencinės plėvelės polinkio su laiku nudūkti, T4B buvo išleistas oktaninės relės pavidale. Kaina šiandieniniuose tiekėjuose svyruoja ~400$. (tipinis „jei gali sumokėt už prietaisą 3000$, sumokėsi ir dar 400$ už atsarginę dalį“).
Na, o tuo metu protingesni žmonės neriasi iš kailio, visaip stengiasi nukopijuoti T4B ir įspirti į užpakalį tironams „Universal Audio“. Antai pvz. – dešinėje.
Planavau ir aš tuo protingu žmogum būt. Net pavyko vienoj nuotraukoj perskaityt fotorezistorių markės („Clairex CL5M5L“)... Bet užtat pasirodė, kad elektroliuminesencinės plėvelės Lietuvoje naudojamos nebent tik NATO lėktuvų, (kurie kartais praskrenda mūsų oro erdvėj) vidaus apšvietimui. Taigi, vėl grįžom prie nulio. Po pusės metų užsienio DIY audio forumuose pasirodė vaikinukas, vardu Byron'as, siūlantis tokį T4B:

Tuo labai susidomėjo forumo senbuviai, tuoj čiupo lituoklius, ir sulipdę puolė kišt į savo, gerą mašiną kainuojančius, LA2A štai šitokius daiktus:

Daug tarėsi, pribraižė visą temą grafikų, kreivių ir galiausiai priėjo vieningos išvados: „After a few weeks of serious testing I now use 120 k resistors“.
Na ką. Oktaninės relės „Lemonoj“ pasirodė tikrai brangios (juolab vandalizavimui), tad suradau išsigaravusią lempą ir apdailinau plaktuku (dėl silpnesnių nervų skaitytojų nededu proceso nuotraukų):

Taigi, sulaukiau, kol „Lemona“ atgabens optoporą:

Ir sulitavau savo T4B:

Išbandėme, viskas tvarkingai - tarp antros ir trečios kojytės padavus 60–80 V kintamos, tarp 5 ir 6, bei tarp 7 ir 8 kojytės varža praktiškai nukrenta iki nulio. Atjungus valdymo signalą, varža begalinė ir garso signalas nešuntuojamas.
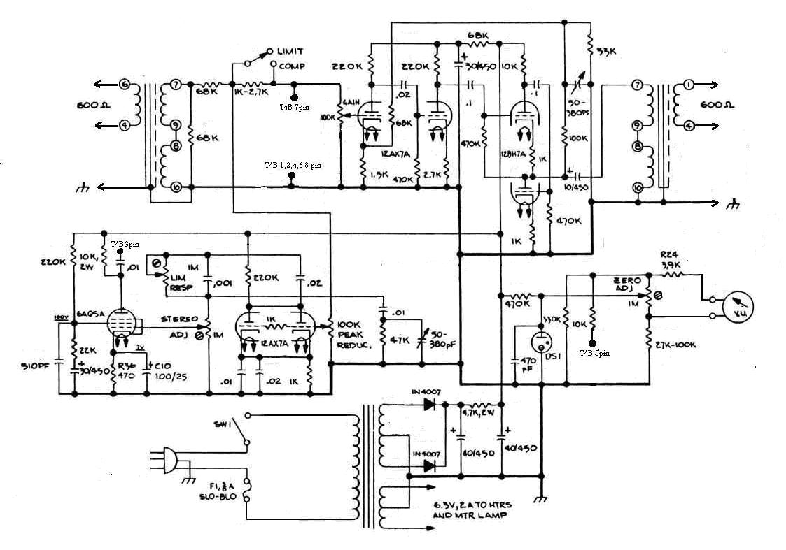
Kas liečia išdėstymą, nutariau neišradinėti dviračio, nes manau, kad UREI inžinieriai paskyrė galybę laiko optimaliausiai stumdydami detales (be to, manau kad būtų šventvagystė septinto dešimtmečio aparatą trasuoti ant PCB), tad radau originalų išdėstymą:
P.S.: raudonai apvesti nominalai, kurie buvo kitokie nei internete rastose schemose (pvz., V2 – kartotuvo anode buvo pasiūlyta lituoti ne 10 k, o keletą omų, kas, suprantama. nuvylė mane skambesio atžvilgiu).
Rūsy radau kaip tik tinkamą gabalėlį bakelito:

Ir sulitavau plokštę (tiesa, vėliau paaiškėjo, kad ji netelpa, tad teko truputį apipjaustyti):

Maitinimą nutariau įgyvendinti ant pcb. D1 vietoj įlitavau neoninį stabiltroną (kaip originale), tiesa, pastarasis kartais išjungiant prietaisą skleidžia keistus „myyyyyyy“ garsus...
Korpusą išpjaunam iš bronzos ir užlituojam veržles:

Sustatom lizdus, jungtis, įėjimo transformatorių iš bEAG mikrofoninio preampo, išėjiminį iš tesla mixerio ir t. t. P.S. dėkui forumiečiui Ainiui Štelemėkui už maitinimo transformatorių:

Savaitę kruopščiai vedžiojame elektros instaliaciją viduje, kol galiausiai suvedžiojam:

Pavyko internete rasti ir įtampas anoduose (6 koja): 12ax7#1 – 100v, 12bh7 – 200v, 12ax7#2 90v, 6aq5 – 80v. su 20 % paklaida. Patikrinus, kad telpu į rėmus, užsukau dangtį. Be stiprinimo reguliavimo (nes neturiu EL90 lempos) dinaminis diapazonas mažumėlę pasirodė siaurokas. Pirminės kaskados greitai pereina į iškraipymų režimą. EL90 vietoje laikinai prilitavus rusišką 6p1p (tokios pat charakteristikos, bet kita cokoluotė) viskas susitvarkė. Prietaisas pats „sugaudo“ kada įėjimas per stiprus ir jį slopina. Nepaisant to, žvėriškas mano pirminio stiprintuvo išėjimas kartais perkrauna net įėjimo transformatorių. Tam spręsti išmėginau Enrique Iglesias variantą – 1176 ir LA2A nuosekliai:

Aršus 1176 FET’ų kompresavimas (nustačius greičiausią ataką) nukarpo visus netikėtus pikus, o LA2A viska išlygina ir „užsaldina“ garsą meiliu lempų skambesiu. Rezultatu esu labai patenkintas ir, jei kas iš kolegų nebrangiai padovanos EL90 lempą, kurios Lietuvoj niekur nerandu – greitai įdėsiu garso pavyzdžių.
Diskutuoti galite specialioje šio projekto temoje forume.
Žygimantas Laurutis, Šiauliai. Mob. nr.: 862 806980.