Vertė Andrius Vaičeliūnas.
Егозов В., Карклиньш Я. Электромузыкальный инструмент «Перле-2». – Радио, 1972, № 2, с. 21-23.
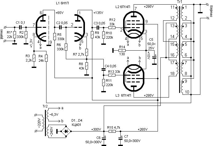
Principinė elektrinė schema
Šis galios stiprintuvas (1 pav.) yra elektromuzikinio instrumento „ПЕРЛЕ-2“ dalis. Jis surinktas iš trijų lempų, pagal įprastą schemą. Maksimali neiškraipyta stiprintuvo su apkrova išėjimo įtampa sudaro ne mažiau kaip 5,5 V, kai įėjimo įtampa 0,6–0,8 V. Nominali elektrinė išėjimo galia – apie 8 W, esant netiesinių iškraipymų koeficientui ne daugiau kaip 2 %.
Galios stiprintuvo konstrukcinė ypatybė yra išėjimo transformatorius su dideliu šerdies skerspjūvio plotu, kas leidžia gauti mažus netiesinius iškraipymus ir geresnį žemų garso dažnių atgaminimą. Išėjimo transformatorius suvyniotas ant šerdies iš УШ-26 plokštelių, rinkinio storis 28 mm (2 pav.). Jo 1–2, 3–4, 5–6, 7–8 ir 9–10 apvijas sudaro po 62 vijas ПЭВ-2 0,47 laido, o 11–12, 13–14, 15–16 ir 17–18 po 825 vijas ПЭВ-2 0,19 laido.
2 pav. Transformatoriaus matmenys

